部门介绍
部门职责
办事流程
资料下载
政策法规
部门制度
部门新闻
校内通知
党建工作
工会活动
学校党委副书记、院长白洁检查指导校园食品安全工作
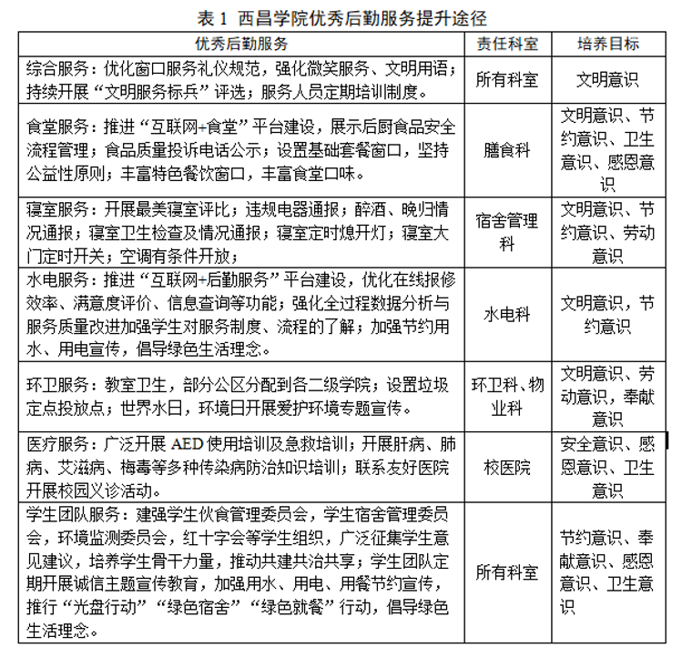
后勤处一培两优两创育人体系
州政协副主席宋莉来学校安宁校区开展食品安全包保督导工作
后勤处持续推进“一培、两优、两创”育人模型建设
学校举办2025届毕业生“青春不散场 梦想再启航”主题餐会
“我为师生办实事”实践活动之接种新冠疫苗,共筑免疫长城
2025-08-29
关于进一步加强晨午晚检和因病缺勤病因追踪及登记制度...
关于食堂供餐的温馨提醒
2025-06-25
西昌学院关于开展2025年全国节能宣传周和全国低碳日活...
2025-12-19
后勤管理处开展安宁校区食堂用电安全检查
2025-12-04
2025-10-31
地址:四川省西昌市安宁镇学府路1号
邮编:615000
联系电话:0834-2580027
网站维护:西昌学院网络信息中心
管理员信箱
邮箱:hqgl@xcc.edu.cn
微信
微博
腾讯